Instance Verification Kit (IVK)

spin lock @ [15015+27+/linux-3.19-rc1/drivers/gpu/drm/ttm/ttm_bo.c]
Instance Signature: lru_lock

The Matching Pair Graph:


Function Name
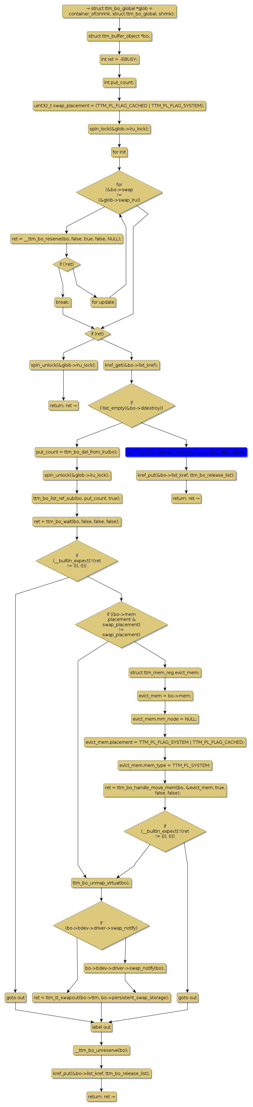
Control Flow Graph (CFG)
Events Flow Graph (EFG)
Source Correspondence
ttm_bo_clean_mm [31781+15+/linux-3.19-rc1/drivers/gpu/drm/ttm/ttm_bo.c]
ttm_bo_cleanup_refs_and_unlock [12358+30+/linux-3.19-rc1/drivers/gpu/drm/ttm/ttm_bo.c]
ttm_bo_delayed_delete [13952+21+/linux-3.19-rc1/drivers/gpu/drm/ttm/ttm_bo.c]
ttm_bo_device_release [35126+21+/linux-3.19-rc1/drivers/gpu/drm/ttm/ttm_bo.c]
ttm_bo_force_list_clean [31146+23+/linux-3.19-rc1/drivers/gpu/drm/ttm/ttm_bo.c]
ttm_bo_swapout [39793+14+/linux-3.19-rc1/drivers/gpu/drm/ttm/ttm_bo.c]
ttm_mem_evict_first [17773+19+/linux-3.19-rc1/drivers/gpu/drm/ttm/ttm_bo.c]